公司简介
新闻中心
公开文件
客户中心
招贤纳士
联系我们
系统入口
体系认证
技术服务
检测服务
培训服务
政策法规
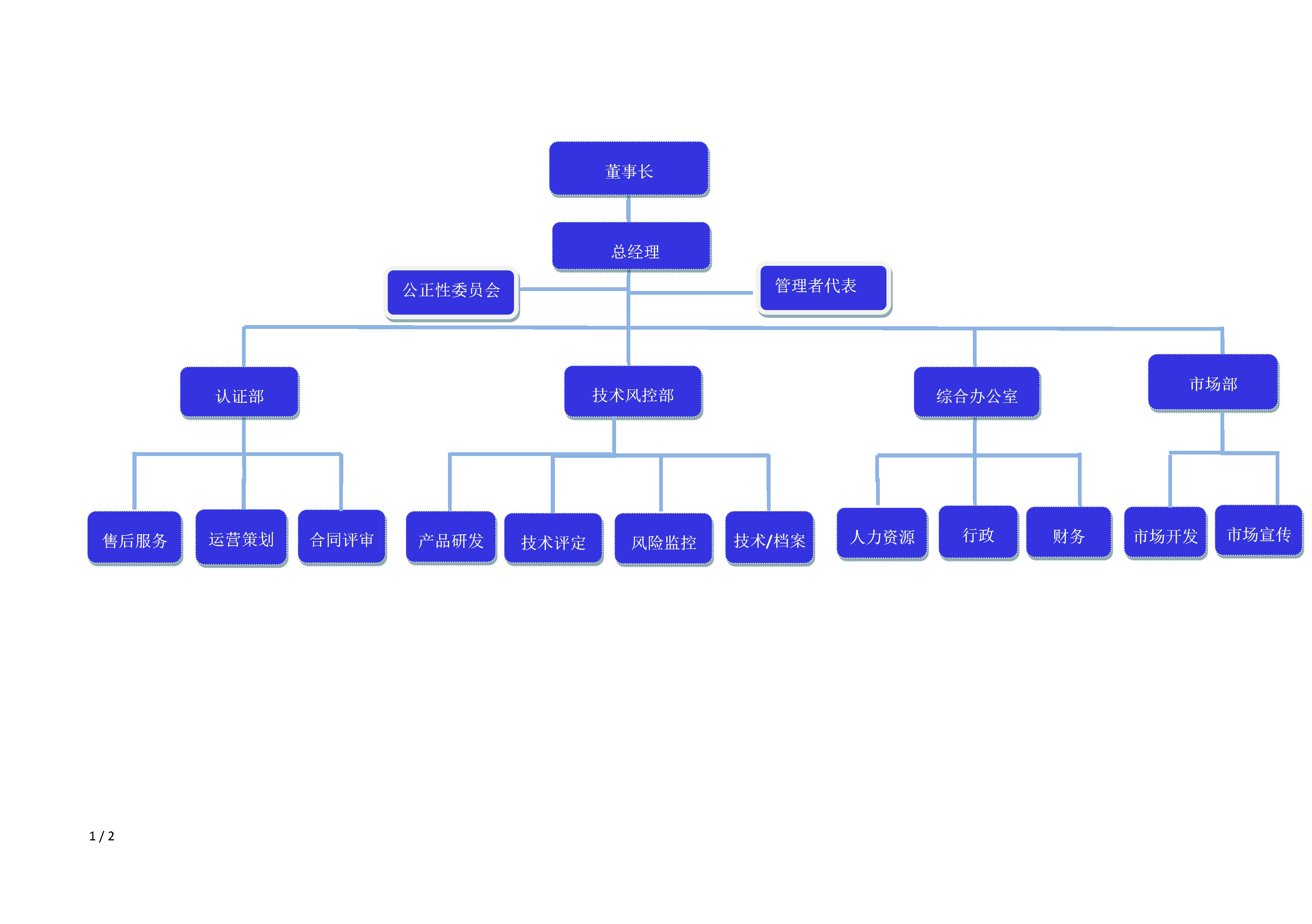
组织架构
位置:
首页
>
公司简介
>
组织架构
公司简介
公司简介
企业文化
组织架构
资质荣誉
联系我们
地址:
辽宁省沈阳市苏家屯区南京南街1216号2005室
电话:
024-31803056
联系人:
张老师
邮箱:
nicc_service@163.com